警惕虚假招生信息 云南两所高校紧急声明
07-24 HaiPress
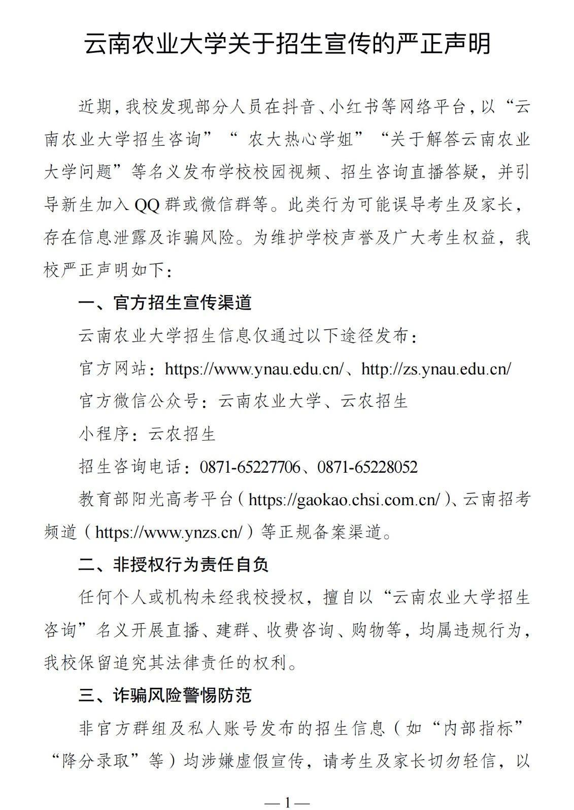
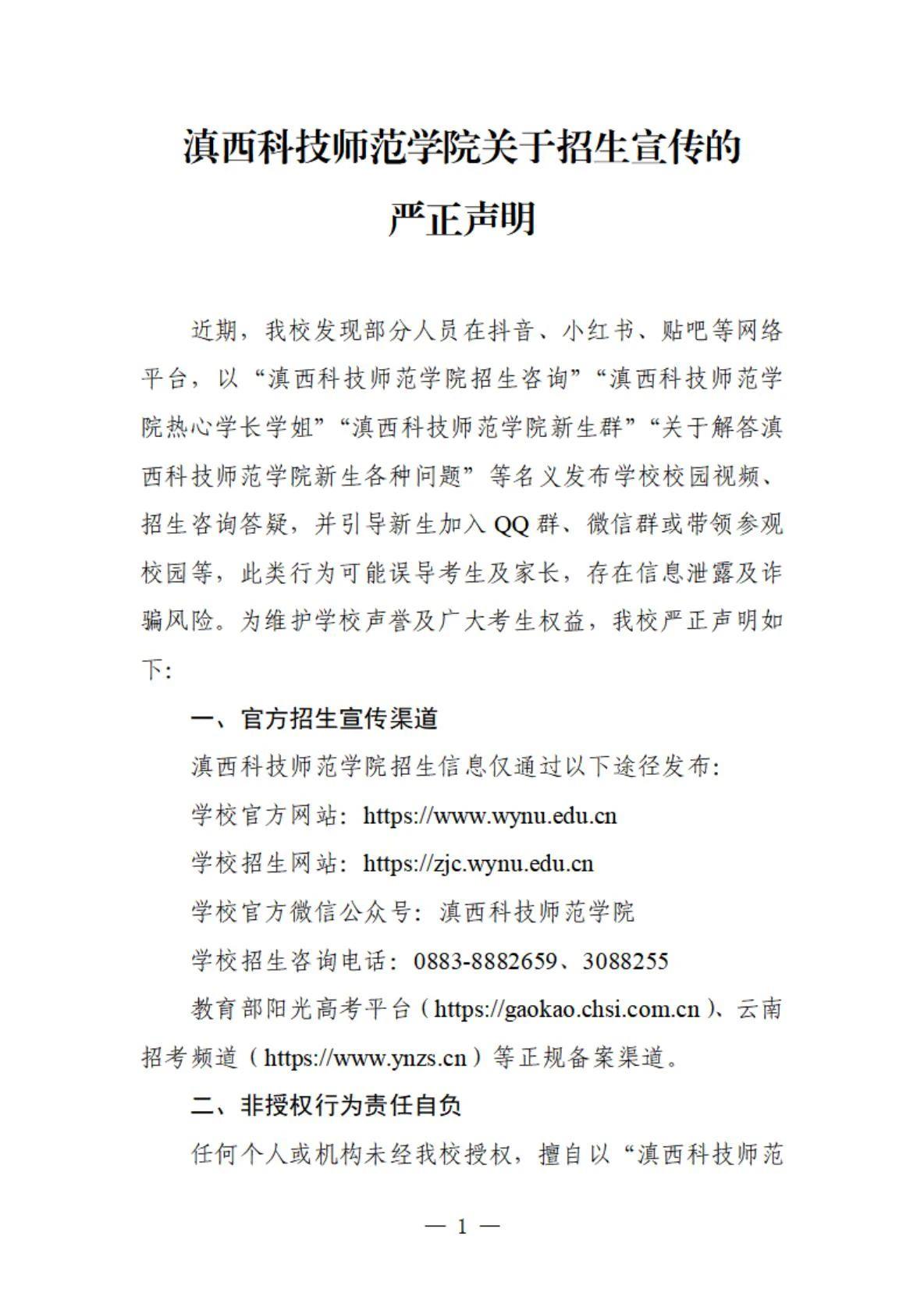
目前,云南省2025年普通高校招生录取工作正在进行中。7月23日,云南农业大学、滇西科技师范学院发表声明称,学校近期发现部分人员在网络平台传播非官方招生答疑信息,此类行为可能误导考生及家长,存在信息泄露和诈骗风险。
提醒广大考生及家长通过正规渠道获取信息,谨防受骗。





考生个人的高考成绩查询及录取结果,均通过教育部门指定的短信端口、官网或正规App发布。
千万不要点击不明链接,更不要轻信所谓“提前录取”“内部名额”的谎言。
一旦发现可疑信息,务必第一时间与相关学校招生办、教育部门核实,或拨打110报警。
(总台记者 李常明)
免责声明:本文转载自其它媒体,转载目的在于传递更多信息,并不代表本网赞同其观点和对其真实性负责,亦不负任何法律责任。 本站所有资源全部收集于互联网,分享目的仅供大家学习与参考,如有版权或知识产权侵犯等,请给我们留言。